Last August the North America ECA low sulphur requirements came into force and as a result the sulfur content of the fuel oil used onboard ships operating in this area may not exceed 1.00% m/m (10,000 ppm). This new requirement comes to add further restrictions on the fuels’ sulphur levels and gives the PSCO the ability to examine either the vessel’s SMS or its equipment or relevant records on whether or not they are in line with ECA regulations.
A merchant vessel, when transiting the North American ECA, in order to avoid the issuance of deficiencies or being detained from a possible PSC inspection, should be in a position to demonstrate that it uses the appropriate fuel and that in case non compliant fuel was used for the vessel a notification to the appropriate authorities has been sent, informing them on the situation.
The above requirements can be achieved through a well-structured and documented Safety Management System (SMS). Regarding ECA compliance demonstration a vessel’s SMS should provide procedures and guidelines regarding:
- Preparation for Annex VI inspections and IAPP Surveys.
- Management and identification of onboard Ozone Depleting Substances.
- Compliance with fuel oil requirements for worldwide areas as well as ECAs.
- Training for crew on how to comply with the ECA requirements.
- Notification when compliant fuel oil is not available.
- Notification when an accident occurs to a ship or a defect is discovered affecting the efficiency or completeness of equipment covered by MARPOL Annex VI, Reg 5.5.
- Incineration Requirements.
According to the USCG if the above requirements are not part of a vessel’s SMS, the PSCO may issue a deficiency assigned under the Code 50 (30 days for rectification) requiring as well that an internal audit by the company should be conducted in order to verify rectification and identify any other SMS issues.
Other deficiencies related to ECA requirements may refer to:
- The non reporting to the appropriate authorities that compliant fuel was not available for the vessel either due to the fact that appropriate supplies where not found on the area the vessel was operating or because the fuel taken onboard was discovered to contain higher levels of sulphur than the ones declared on the bunker delivery notes.
- Inadequate record keeping of ECA fuel change over procedures.
- Inadequate record keeping on the usage of the incinerator.
- Inadequate or bad practice of fuel change over procedures.
- Inadequate procedures regarding Ozone Depleting Substances handling and record keeping.
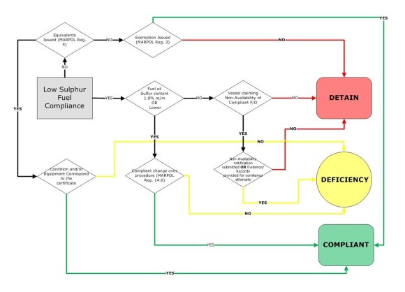
The flowchart below makes a brief representation of what the outcome of a PSC inspection might be in respect of ECA requirements.
Usually a PSCO boarding a vessel and conducting an inspection regarding ECA requirements may check the following:
- Review International Air Pollution Prevention (IAPP) certificate.
- Review Engine International Air Pollution Prevention (EIAPP) certificate.
- Review exhaust cleaning systems documentation, if fitted (refer to IMO Resolution MEPC.184(59)).
- Review type approval certificate for incinerator and examination of incinerator.
- Waste oil/sludge quantities the incinerator burned. If all waste oil is burned, verification/comparison of the incienrator’s capacity against ship’s daily production of sludge.
- Review bunker delivery notes. BDNs should be maintained onboard for at least three years.
- Verification of fuel samples onboard. Fuel samples should be kept on board for at least 12 months.
- Review of relevant to ECA procedures logbooks and procedures.
- Review technical file for each diesel engine
- Review record book of diesel engine parameters.
The USCG will take the following actions in case ECA deficiencies have been identified:
- Inform the vessel’s master/person-in-charge that any deficiency issued by the Coast Guard regarding the ECA will be forwarded to the Environmental Protection Agency (EPA) for evaluation and determination of an ECA violation.
- Have the master make copies of documents (bunker delivery note(s)/voyage plan /log book page(s)/other relevant evidence presented), stamp (vessel seal if available), and sign them for including them in the Marine Information for Safety and Law Enforcement (MISLE) activity.
Regarding possible detentions emanating from ECA requirements the following two cases serve as brief examples:
- The vessel did not have compliant fuel oil onboard for operating in the ECA. The F/O utilized was >1% sulfur. The master could not provide the proper documentation that efforts were made to procure compliant fuel oil and that notifications to the United States and the vessel’s flag administration were not made prior to entering the North American ECA (MARPOL VI, Regulation 18).
- Entries in the logbook as recorded by the crew indicate that the change-over procedures for switching from 3.5% to 1.00% sulfur content occurred prior the ECA, or, after exiting the ECA. However, the PSCO discovered, by reviewing multiple logs showing inconsistencies or due to a report received, that the change-over occurred after entering or before exiting the ECA which conflict with the change-over operations as recorded in the relevant logbooks as prescribed by the Administration.
For further information regarding ECA requirements and enforcement of the relevant regulations please refer to the following:
- Interim Guidance on the Non-Availability of Compliant Fuel Oil for the North American ECA
- Guidelines for Compliance and Enforcement of the North American ECA
- USCG ECA Job Aid
- Bunker – Regulatory and Practical Considerations
- North American ECA FAQ















Leave a Comment